Projets personnels

Dotnet

Langages utilisés : C#, SQL

Architecture applicative : Architecture en couches (BLL DAL GUI), POO

Environnement technologique : Visual Studio, SQL SERVER, Dotnet, Entity Framework (ORM), partage de code source avec GitHub

Gestion de projet : Projet d'équipe, méthode agile (KANBAN), merise

Contexte

Il s'agit de développer en équipe une application permettant la gestion des campagnes de sensibilisation des laboratoires Galaxy Swiss Bourdin (entreprise fictive).

Le cahier des charges est disponible ici.

J'ai réalisé la gestion des agences (CRUD) et l'authentification

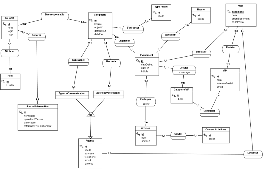
MCD

qu'est ce qu'un ORM ?

Entity Framework (EF) est l'ORM (Object-Relational Mapping) utilisé pour ce projet. Il permet d'interagir avec le SGBD en écrivant du code en C# plutôt qu'en SQL, simplifiant ainsi l'accès aux données. Entity Framework crée un modèle graphique représentant les relations entre les différentes entités de la base de données, facilitant la compréhension et la gestion des données. Il offre également la possibilité d'importer et d'exécuter des procédures stockées, en plus de générer automatiquement des classes correspondant aux entités de la base de données.

Qu'est que la methode KANBAN ?

La méthode Kanban est un système de gestion des tâches basé sur un tableau visuel. Il est divisé en colonnes représentant les différentes étapes d’un processus : idées, à faire, en cours et fait. Chaque tâche est représentée par une carte ou un post-it, permettant un suivi clair de son avancement. Ce système aide à organiser le travail, à limiter le nombre de tâches en cours et à identifier les éventuels blocages. Kanban permet d’adapter le flux de travail en fonction des besoins et d’ajuster les priorités selon l’évolution des projets.

Qu'est ce que l'architecture en couches ?

L’architecture en couches en C# organise une application en trois niveaux distincts. La couche GUI gère l’interface utilisateur et les interactions. La couche BLL contient la logique métier, applique les règles et traite les données. La couche DAL est responsable de l’accès aux données et de la communication avec la base de données. Cette séparation améliore la structuration du code, la maintenance et l’évolution de l’application.

Compétences développées

Travailler en mode projet

- Analyser les objectifs et les modalités d’organisation d’un projet
- Planifier les activités
- Évaluer les indicateurs de suivi d’un projet et analyser les écarts
Gérer le patrimoine informatique

- Mettre en place et vérifier les niveaux d’habilitation associés à un service
- Recenser et identifier les ressources numériques
- Exploiter des référentiels, normes et standards adoptés par le prestataire informatique
- Vérifier le respect des règles d’utilisation des ressources numériques
Mettre à disposition des utilisateurs un service informatique

- Réaliser les tests d’intégration et d’acceptation d’un service